来源: 农业农村部市场与信息化司 2025-10-10 16:50:01
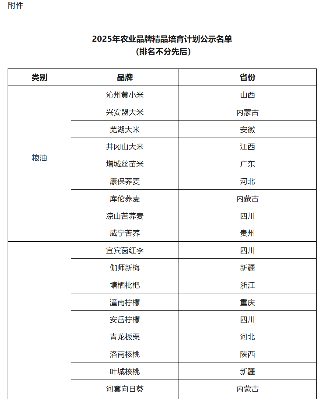
按照《农业农村部办公厅关于开展2025年农业品牌精品培育工作的通知》要求,经省级推荐、专家会商等程序,拟将94个区域公用品牌纳入2025年农业品牌精品培育计划,现予以公示,公示期为2025年10月10—15日(5个工作日)。公示期内(以材料寄出邮戳时间为准),如有异议,请以书面形式实名向农业农村部市场与信息化司反映。
联系电话:010-59191453,59193147(传真)
联系地址:北京市朝阳区农展馆南里11号
邮政编码:100125
附件:2025年农业品牌精品培育计划名单
农业农村部市场与信息化司
2025年10月10日




