《食品安全国家标准 灭菌乳》第1号修改单正式发布,2025年9月16日起实施

来源: 乳业资讯网 2025-09-08 14:29:11

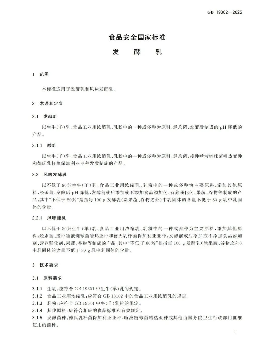
3月27日,国家卫生健康委食品安全标准与监测评估司发布《食品安全国家标准 预包装食品标签通则》(GB 7718-2025)等50项食品安全国家标准和9项修改单的公告(2025年 第2号),包含GB 25596-2025 特殊医学用途婴儿配方食品通则、GB 19302-2025 发酵乳、GB 19646-2025 稀奶油、奶油和无水奶油、GB 19301-2010 《食品安全国家标准 生乳》第1号修改单、GB 25190-2010《食品安全国家标准 灭菌乳》第1号修改单。其中《灭菌乳》第1号修改单明确了不再使用复原乳生产灭菌乳的要求,并自2025年9月16日起实施。

GB 25190-2010《食品安全

国家标准 灭菌乳》第1号修改单

GB 19302-2025 发酵乳

GB 19301-2010 《食品安全

国家标准 生乳》第1号修改单

GB 19646-2025 食品安全

国家标准 稀奶油、奶油和无水奶油

GB 25596-2025 特殊

医学用途婴儿配方食品通则

登录评论 我要评论
关于我们
三农头条
天下三农尽在手中
中国农业电影电视中心官方App
由中国农业电影电视中心全力打造三农领域新闻资讯互动平台
农视网微信公众号
微信号:nongtv
微信认证:中国农业电影电视中心
农视网是中国农业电影电视中心新媒体平台,三农信息及时传达,农影智造,专业有用
农视网官方微博
中国农业电影电视中心官方微博
中国农业电影电视中心官方微博,农影智造,专业有用
中国三农发布
抖音号:3nongtv
农业农村部新闻办公室指导
农业农村部新闻办公室指导、新闻宣传官方平台(权威 及时 聚焦)发布信息资讯、报道新闻要务 解读政策举措、回应热点关切 联播各地动态、宣传经验做法
中国三农发布
快手ID:1624436642
农业农村部新闻办公室指导
农业农村部新闻办公室指导、新闻宣传官方平台(权威 及时 聚焦)发布信息资讯、报道新闻要务 解读政策举措、回应热点关切 联播各地动态、宣传经验做法
中国三农发布微信公众号
微信认证:中国三农发布
中国农业电影电视中心
农业农村部新闻办公室指导、新闻宣传官方平台(权威 及时 聚焦)发布信息资讯、报道新闻要务 解读政策举措、回应热点关切 联播各地动态、宣传经验做法
友情链接 地图导航