来源: 彭友良 中国农业大学植保学院 2026-03-30 14:57:50
水稻,养活了全球一半人口,也是我国的主粮之一。但水稻的一生常常会遭到稻瘟病、纹枯病、稻曲病、胡麻叶斑病等多种真菌病害的“联合攻击”。为了找到能同时抵抗这些“绝症”的广谱抗病良方,中国农业大学植保学院彭友良团队通过敲除SnRK1β1A基因,让水稻获得广谱抗病的防御能力,并于3月26日在国际学术期刊《自然》(Nature)上发表了题为 “Inactivating SnRK1β1A promotes broad-spectrum disease resistance in rice”的研究论文。


图片由AI辅助生成
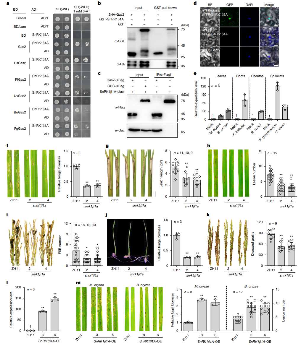
研究发现,水稻的稻瘟病菌、纹枯病菌、稻曲病菌、胡麻叶斑病菌、恶苗病菌和穗腐病菌等共同进化出了一个三维结构相似、功能保守的胞内效应蛋白Gas2。通过分子功能研究,科研团队发现该效应蛋白靶向水稻的SnRK1β1A蛋白,促进病菌对水稻的侵染;并确定Gas2是一个具有核定位功能的效应蛋白,通过与水稻SnRK1β1A的互作,减少SnRK1β1A的泛素化降解、并引导SnRK1β1A进入水稻细胞核。

Gas2效应蛋白在多个水稻真菌病原菌中功能保守
该团队进一步解析了水稻的SnRK1β1A蛋白的分子功能,发现SnRK1β1A是一个病菌侵染可诱导性蛋白,对SnRK1催化亚基SnRK1α1起负调控作用,通过抑制SnRK1α1的激酶活性和核定位及其介导的基础抗性,促进水稻的感病性。尤其是,通过基因敲除和过表达证明SnRK1β1A是一个感病基因,其敲除体在室内和田间对稻瘟病、纹枯病、稻曲病、胡麻叶斑病、恶苗病以及穗腐病等呈现广谱抗病性,在正常栽培条件下具有野生型水稻相似的农艺性状,并显著减少稻瘟病等引起的产量损失。

敲除Gas2靶向的水稻感病基因SnRK1β1A可增强广谱抗病性
据此,团队提出了创制广谱抗病植物的新策略。通过鉴定不同病原菌间保守的效应蛋白及其共同靶向的诱导性感病蛋白,敲除该蛋白的编码基因可使植物获得广谱抗病性,且不影响其生长和发育。该策略对其它作物的广谱抗病性育种同样具有借鉴意义。

图片由AI辅助生成
据了解,彭友良团队的博士毕业生袁贵鑫(现为崖州湾国家实验室博士后),卢训莉副教授,博士毕业生王邢斌为论文的共同第一作者,彭友良教授为论文的通讯作者。该研究得到了国家自然科学基金重大项目、水稻产业体系、拼多多-中国农业大学研究基金、农林生物安全全国重点实验室联合攻关项目以及中国农业大学2115人才培育发展计划等的资助。
作者:武玥彤
科学性审核:彭友良 中国农业大学植保学院