来源: 新华社 2026-03-10 10:12:54
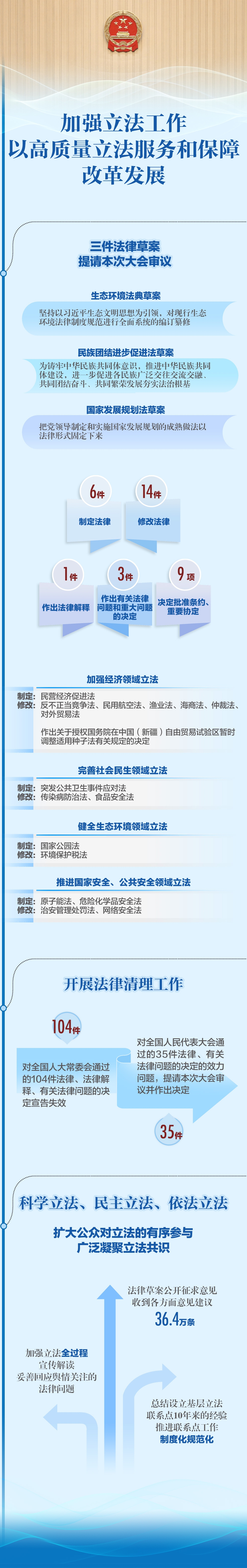
制定修改法律24件,听取审议22个监督工作报告,交办代表议案269件、建议9160件……全国人大常委会工作报告9日提请全国人代会审议。过去一年人大工作有哪些特点亮点,今后一年将完成哪些重要任务?
一图速览人大报告精华版。








策划:钱彤、石锋
统筹:陈菲、黄庆华
设计制作:赵丹阳、密雅琪、刘澈
新华社新媒体中心制作
一图速览人大报告精华版
最高法:持续推动治理高额彩礼,严惩以婚嫁为名实施诈骗
部长通道 | 农业农村部部长韩俊:智能装备大显身手,农业智能化、数字化转型加快推进
部长通道 | 农业农村部部长韩俊:全国已建立防止返贫致贫监测帮扶体系
部长通道 | 农业农村部部长韩俊:“中国粮”主要用“中国种” 种业振兴行动持续发力
部长通道 | 农业农村部部长韩俊:蔬菜、畜禽、水产品等当家品种立足国内有保障
部长通道丨高志丹:团结拼搏、奋勇争先 中国代表团在米兰冬奥会再创佳绩
部长通道丨刘伟:将实现全国都市圈1小时通勤人口比例明显提升
部长通道丨高志丹:将大力整治体育“饭圈”乱象
“十五五”规划纲要草案丨三张图看“十五五”中国“新颜值”